Чтобы поделить монолит, нужно сначала задать вопрос “а надо ли делить?“. Для того, чтобы ответ был да, необходимо минимум два пункта из следующего списка:
- разделить команду разработки
- соблюсти разные архитектурные характеристики
- наличие требуемых ресурсов (время, деньги)
- готовность инфраструктуры
- наличие опыта распила
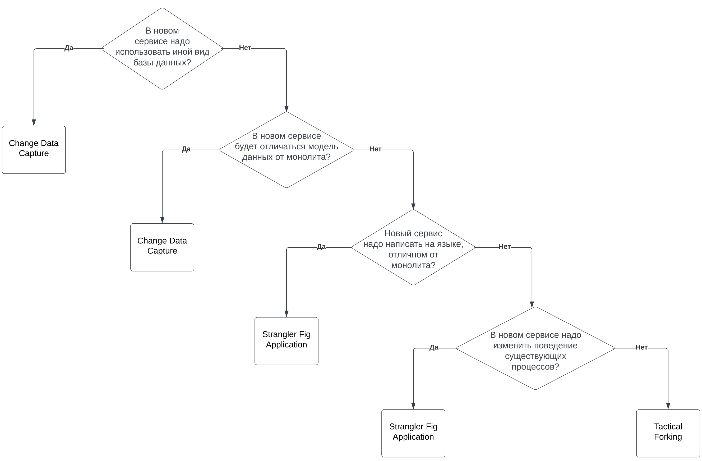
Выделяют три основных паттерна для разделения монолита:
- Strangler Fig
- Tactical Fork
- Change Data Capture
Диаграмма из курса ШСП Анализ систем по тому, как выбирать подход:

Что дальше
context:: архитектура сервиса problem:: ??
Источники
Как улучшить
- [ ]